繁體中文
加入收藏
本站
站群
搜索
网站首页
首 页
机构简介
新闻动态
政府信息公开
办事服务
互动交流
宿州烈士陵园
您当前的位置:
首页
>
新闻动态
>
通知公告
宿州烈士陵园2024年度单位决算
发布日期:2025-08-28 16:45
来源:宿州市退役军人事务局
编辑:站点管理员
阅读次数:
字体:
[ 大 ]
[ 中 ]
[ 小 ]
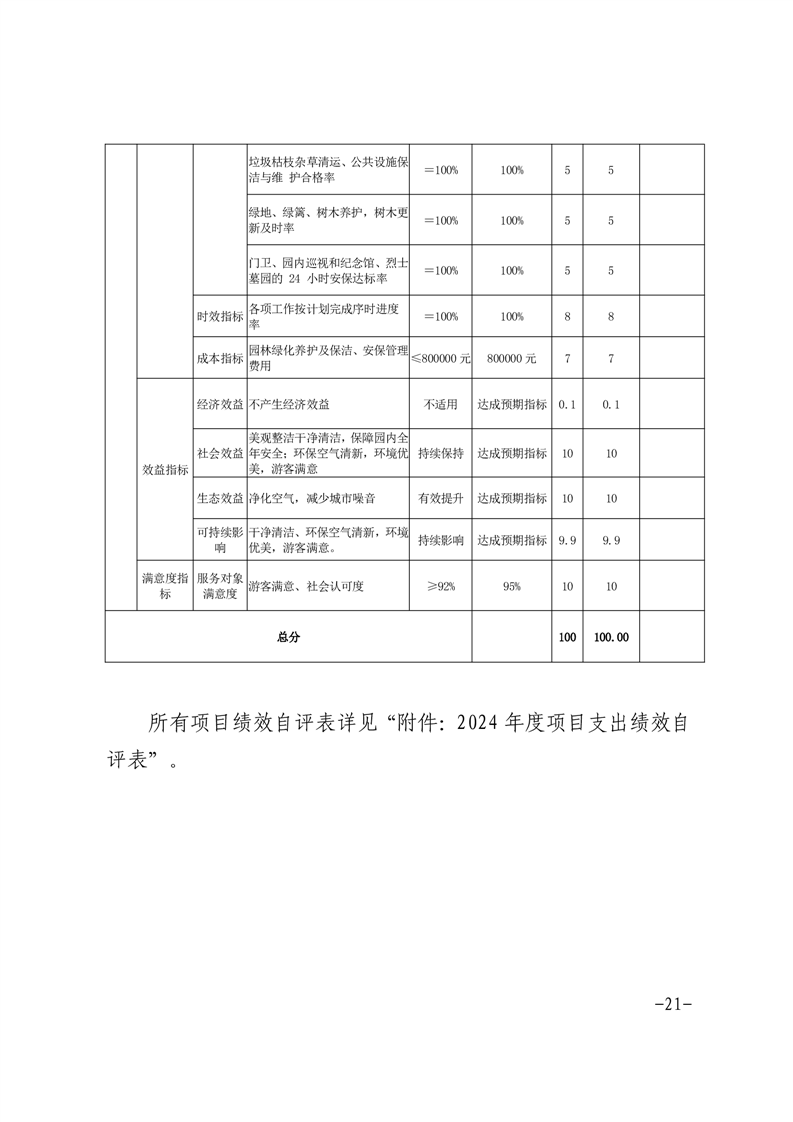
2024年度项目支出绩效自评表.pdf
分享到:
打印本页
智能问答
宿事速办
微信
微博
分享