您当前的位置:首页 > 新闻动态 > 通知公告

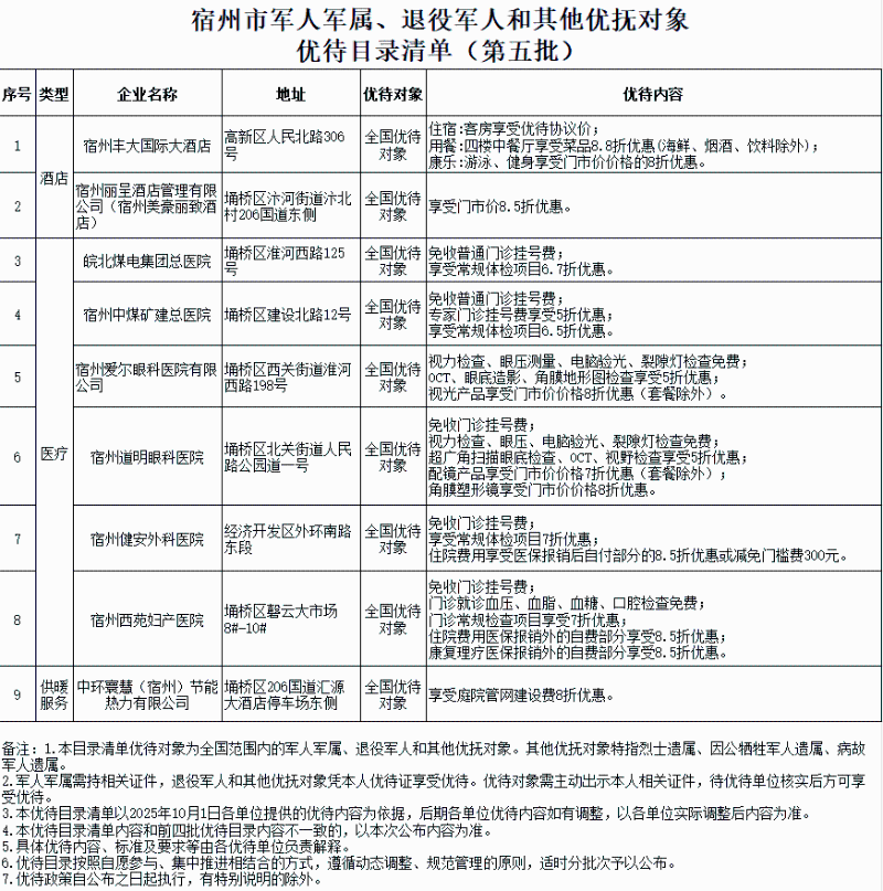
关于公布宿州市军人军属、退役军人和其他优抚对象优待目录清单(第五批)的公告

发布日期:2025-10-01 14:59 来源:宿州市退役军人事务局 编辑:站点管理员 阅读次数: 字体:[ 大 ] [ 中 ] [ 小 ]

为深入贯彻落实习近平总书记关于退役军人工作重要论述,不断提升优待工作质量,大力营造拥军崇军的浓厚社会氛围,现将《宿州市军人军属、退役军人和其他优抚对象优待目录清单(第五批)》予以公布。全国范围内的军人军属持有效证件,退役军人和其他优抚对象持本人优待证,可享受本清单所列优待服务。本清单具体优待政策后期如有变动,以各优待单位最新解释为准。现公布如下:


宿州市军人军属、退役军人和其他优抚对象优待目录清单(第五批).xls